Portfolio
Contact
Portfolio
Contact
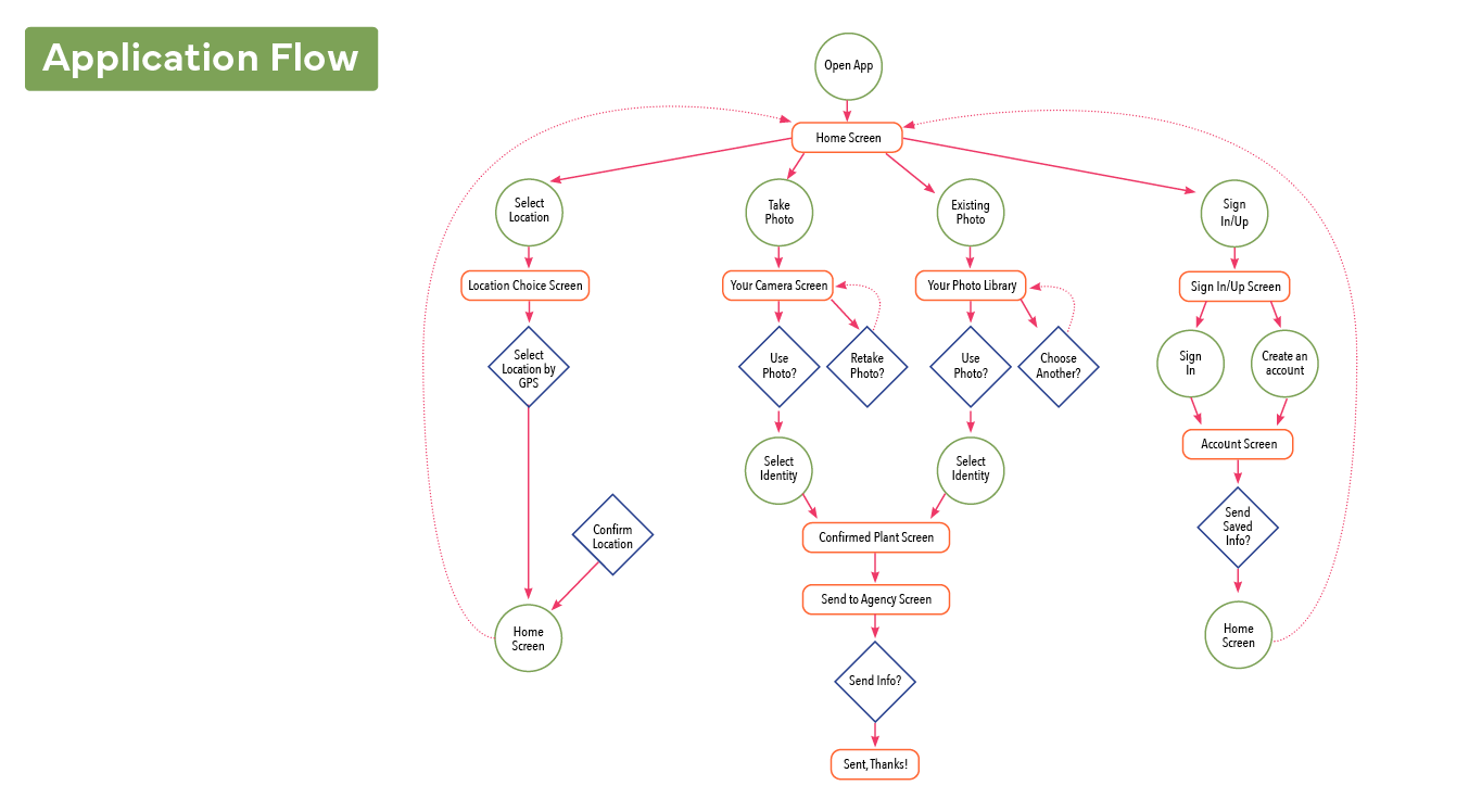
Cactus Aid Case Study
COURSERA GOOGLE UX DESIGN COURSE COMPLETED DECEMBER 2023
BACK TO UX | LOGOS PAGE
BACK TO PORTFOLIO HOMEPAGE
↑
Back to Top